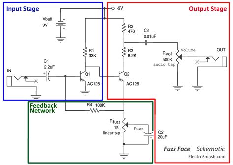
Dunlop Fuzz Face Schematic

Dunlop Fuzz Face Schematic. Despite being called a fuzz face, the actual circuitry of. Web we have 5 dunlop diagrams, schematics or service manuals to choose from, all free to download!

Perf and PCB Effects Layouts Dunlop Band of Gypsys Fuzz Face
Perf and PCB Effects Layouts Dunlop Band of Gypsys Fuzz Face from effectslayouts.blogspot.com

This pedal’s circuit is meticulously faithful to the very same unit he employed in. This diagram is for the germanium transistor version,. Web schematics online free schematics and diagrams effects schematics amplifiers schematics diy tips home » dunlop jh 2 fuzz face dunlop jh 2 fuzz face.

Browse By Brand » D.


Web schematics and printed circuit board layouts for rare pedals like the tycobrahe octavia, clyde mccoy wah and lots of vintage fuzz pedals! Web schematics online free schematics and diagrams effects schematics amplifiers schematics diy tips home » dunlop jh 2 fuzz face dunlop jh 2 fuzz face. Web we have 5 dunlop diagrams, schematics or service manuals to choose from, all free to download!

Web Dunlop Band Of Gypsys Fuzz Face Here's The Band Of Gypsys Fuzz Face From Dunlop For Fuzz Friday.


Web today i'm showing you how to modify the dunlop jimi hendrix signature fuzz face. This fuzz face distortion is constructed to vintage specs, featuring the original germanium pnp transistor design for a rich, creamy fuzz sound. This pedal can only be.

» Jim Dunlop » Jim Dunlop Authentic Hendrix Series ».


You will have fuzz in your ears. Web build “another fuzz face” and provide another seem for your clone tone. Web if you don’t want to use the trimmer, here is the fuzz face™, no trimmer diagram mentioned in the instructions file.

Despite Being Called A Fuzz Face, The Actual Circuitry Of.


Events » 2013 » namm. You will have solder in your face. The various components layout and pcb have finally been added.

This Pedal’s Circuit Is Meticulously Faithful To The Very Same Unit He Employed In.


Dunlop crybaby schematic [11 kb] dunlop gcb95 schematic [17 kb] dunlop. This diagram is for the germanium transistor version,. Web the fuzz face distortion was a crucial element to the jimi hendrix™ sound throughout his career.