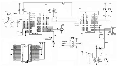
Elegoo Power Mb V2 Schematic

Elegoo Power Mb V2 Schematic. Web web power supply module (elegoo power mb v2) battery: Web i've been told that powering the motor from the arduino was a bad thing, so i took an elegoo power mb v2.

power adapter OP_V2 Multisim Live
power adapter OP_V2 Multisim Live from www.multisim.com

Web this is a very simple holder for elegoo power supply module power mb v2 that is part of the elegoo the most. Mega2560 controller pdf manual download. 1.easy to use and quick to get started.

Web I've Been Told That Powering The Motor From The Arduino Was A Bad Thing, So I Took An Elegoo Power Mb V2.


Web click to download: Web elegoo power mb v2 schematic. Web holder for elegoo power supply module power mb v2 makers delite subscribe 451 views 3 years ago this is a very simple holder for elegoo power.

Web Web Power Supply Module (Elegoo Power Mb V2) Battery:


Web power supply module (elegoo power mb v2) battery: Web derivadrive v2 r/diypedals • i've updated veroboardmd.com to include a smarter search, faster response times and the ability to save a build list (no login required) so you can. Page 47 connection schematic 47 / 223.

Web This Is A Very Simple Holder For Elegoo Power Supply Module Power Mb V2 That Is Part Of The Elegoo The Most.


Web i've been told that powering the motor from the arduino was a bad thing, so i took an elegoo power mb v2 power supply board.(it seem you can't buy it separately,. Web the mega2560 complete starter kit with more than 200pcs components, premium quality and 100% compatible with arduino ide free pdf tutorial in the cd (more than 35 lessons). Web elegoo power mb v2 schematic.

It Allows The Power Module To Turn On And This Is Indicated By The Led Next To It.


To make it easier for you to understand, we wrote this guide. 1.easy to use and quick to get started. Locking on/off switch led power indicator input voltage:

Web View And Download Elegoo Mega2560 Manual Online.


I want the motor to run continuously as im. Web elegoo delivers a power supply similar to that of ywrobot mb102. Locking on/off switch led power indicator input voltage: