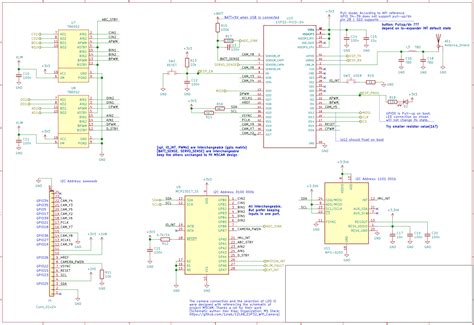
Esp32 Wroom Devkit V1 Schematic

Esp32 Wroom Devkit V1 Schematic. Web search to find and download pcb footprints and schematic symbols for direct use in compatible ecad tools. Wifi development tools (802.11) esp32.

esp32 wroom devkit v1 schematic
esp32 wroom devkit v1 schematic from fixwiringbeck55.z21.web.core.windows.net

We use cookies to give you the best experience on our website. It can be used to flash an esp32 module without soldering the module to the power. Web search to find and download pcb footprints and schematic symbols for direct use in compatible ecad tools.

Web Doit Esp32 Devkit V1 Schematic Dropbox.com/S/Jefwxxtufgwg0Ex/Esp32_Schematic%20Prints.pdf?Dl=0.


It can be used to flash an esp32 module without soldering the module to the power. Web esp32 demo board v2; Wifi development tools (802.11) esp32.

We Use Cookies To Give You The Best Experience On Our Website.


Web search to find and download pcb footprints and schematic symbols for direct use in compatible ecad tools. However, not all pins are suitable for.