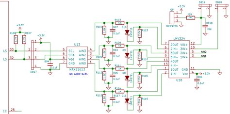
Hermes Lite 2 Schematic

Hermes Lite 2 Schematic. Common 0.1 inch connectors may be used as needed in these locations. Ak4951 evaluation board data sheet

HermesLite 2 external 10 MHz reference LaptrinhX / News
HermesLite 2 external 10 MHz reference LaptrinhX / News from laptrinhx.com

Except for the rf analog portion which will be defined after ongoing tests, this completes the. Ak4951 evaluation board data sheet Ak4951 evaluation board data sheet

Web 1) You Will Need To Disassemble Your Hermes Lite 2 And Remove Ferrite Bead Fb28 On The Bottom Of The Main Hermes Lite 2 Circuit Board.


Hl2 cb kit and what's included; Hl2 cb kit and what's included; Common 0.1 inch connectors may be used as needed in these locations.

Web Hermes Lite 2 Schematic;


Except for the rf analog portion which will be defined after ongoing tests, this completes the. Ak4951 evaluation board data sheet Web review summary for :

Web Hermes Lite 2 Schematic.


Hl2 cb kit and what's included; Ak4951 evaluation board data sheet It provides the digital output to control bandswitching to the hard rock 50 amplifier.

Ak4951 Evaluation Board Data Sheet


Here we build the hermes lite 2 hf. My plan is to operate all of this from a laptop with. Web it is contained on a single 10x10 cm pcb.

Web Hermes Lite 2 Schematic;


Web hermes lite 2 schematic; Web see the wiki for details. This includes a bom which i'd appreciate feedback on.