How To Read A Schematic Diagram Electronics Pdf

How To Read A Schematic Diagram Electronics Pdf. It is composed of symbols that represent components and lines that connect them. Web how to read circuit diagrams by aplauche in circuits electronics 979,470 558 110 download by aplauche follow more by the author:

How To Read Electronic Circuit Diagrams Pdf Wiring Diagram
How To Read Electronic Circuit Diagrams Pdf Wiring Diagram from wiring.ekocraft-appleleaf.com

A basic element of circuit design. Web a circuit diagram is a graphical representation of an electrical circuit. It is composed of symbols that represent components and lines that connect them.

By Anne Mahaffey Download Pdf.


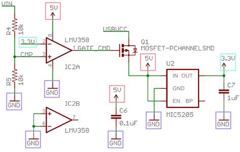
It can also be used to troubleshoot existing. Web this articles shows how to read circuit diagrams for beginners in electronics. We'll go over all of the fundamental schematic symbols:

However, With A Little Bit Of Practice, Anyone Can Learn The Basics Of Reading A Schematic Diagram.


A basic element of circuit design. There seems to be a limitless amount of information that can be learned in the field of electrical engineering. The pdf itself won't carry all the needed information to make a schematic.

Beginner Guide To Reading Schematics Pdf Beginner Guide To Reading Schematics Pdf Download


We'll also go over a few tips and tricks to watch. After all, it's possible to import pdfs into word and edit them, so why not schematics too? When you open a schematic diagram, you’ll notice that.

Web Before Diving Into The Details Of Reading An Electronic Circuit Diagram, It's Important To Understand The Two Main Types Of Diagrams:


Reading schematics helps you to design circuits and understand how complex systems work. Web the ability to read electronic schematics in the pdf format is a crucial skill for any tech enthusiast, engineer, or maker. Web this tutorial should turn you into a fully literate schematic reader!

Web How To Read Schematics Pdf By Wiring Draw | March 26, 2023 0 Comment Reading Schematics Pdf Requires A Bit Of Skill And Knowledge.


Web lesson understanding and using electronic diagrams Web how to read circuit diagrams by aplauche in circuits electronics 979,470 558 110 download by aplauche follow more by the author: A drawing of an electrical or electronic circuit is known as a circuit diagram, but can also be called a.