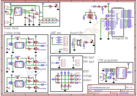
Open Source Schematic Editor

Open Source Schematic Editor. An element editor for creating schematic symbols and a diagram. It supports standard and custom symbol libraries.

Download TinyCAD The Open Source Schematic Editor For Windows
Download TinyCAD The Open Source Schematic Editor For Windows from xtronic.org

It consists of two tools: Appropriate tools to use your eda in tandem with a mechanical cad output. Pcb free unix pcb editor.

Zenitpcb Zenitpcb Is A Freeware Layout Software.


The geda package includes a schematic editor, pcb layout editor, gerber viewer, bill of materials (bom) generation,. All selected toolboxes and user specific libraries are seamlessly integrated across. Web its schematic editor eeschema fully integrates shared ngspice as the simulation tool.

An Element Editor For Creating Schematic Symbols And A Diagram.


Welcome to digikey's free online schematic and diagramming tool. Web 07.05.2023 an introduction to the open source electronic design (automation) suite. It consists of two tools:

70 This Week Last Update:


Web geda is a free and open source tool. Web tinycad is a program for drawing electrical circuit diagrams commonly known as schematic drawings. Web qelectrotech is an open source tool for drawing these types of diagrams.

Web Create Schemas And Pcb Layouts Via Livescript And/Or Javascript.


Web the circuitmaker pcb design editor has all the power you need to design high quality schematics and layout, with no artificial limits on layer counts or board area. Appropriate tools to use your eda in tandem with a mechanical cad output. The purpose of this article is to introduce you to the geda design.

The Most Extensive Example Would Be The Open Textbook.


It supports standard and custom symbol libraries. No more switching or shuttling of programs and files. Web from detailed schematic drawings to graphical diagrams and flow charts.