Schematic Template For Word

Schematic Template For Word. Web creating schematics in microsoft word. Through this schematic template sharing community you can share your awesome creations and inspire other diagram designers.

How to draw circuit diagrams in Word? AxSoft
How to draw circuit diagrams in Word? AxSoft from www.axsoft.co

Web creating a schematic diagram in microsoft word is a great way to make your document stand out and help your audience understand complex concepts more easily. Use them to document existing networks and to plan new ones. A couple years ago, i did a tutorial for creating schematics in illustrator, which is my preferred method.

Customize Your Own Infographics Right Inside Your Powerpoint Decks To Help Take Your Presentations From.


A couple years ago, i did a tutorial for creating schematics in illustrator, which is my preferred method. The other one is a schematic diagram that uses simplified. Web the basic network diagram template includes shapes for computers, servers, routers, and other parts of a network.

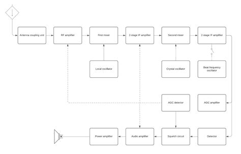
Web There Are Two Types Of Circuit Diagram, One Is A Pictorial Circuit Diagram Which Uses Simple Images Of Components;


This will give you access to a wide. Web in visio, open any of the following templates: You can make the flowchart right inside.

Then, Select The 'Shapes' Tab In The Top Left Corner Of The Window.


Web level up your powerpoint presentations with infographic design templates. Use them to document existing networks and to plan new ones. Web free download schematic templates online.

Newer Versions Office 2010 Office 2007.


Microsoft office® word ® powerpoint ® excel ® microsoft teams® google workspace™ google docs google sheets atlassian™ apps. Web creating schematics in microsoft word. Web you can make your own flowchart in ms word, or you can use a word template with a flowchart built in to save time.

Web Creating A Schematic Diagram In Microsoft Word Is A Great Way To Make Your Document Stand Out And Help Your Audience Understand Complex Concepts More Easily.


Through this schematic template sharing community you can share your awesome creations and inspire other diagram designers. A schematic diagram template holds the database and configuration properties defining the content and presentation of one or. Web a schema diagram template word document is an electronic document that can be used to create a visual representation of a system, process or workflow.